Complaints and whistleblower

Danmission strives to be an ethical, safe, and responsible organisation. We do not tolerate unethical behaviour, including corruption or sexual harassment, in any form. On this page you can find our policies on ethical behaviour, file a complaint in case you’ve encountered unethical behaviour and find information on how we handle complaints
Introduction to Danmission’s Complaints and Whistleblowing Mechanism
Introduction and Zero-Tolerance
Welcome to Danmission’s whistleblowing and complaint handling mechanism. Through this, you can report serious or illegal misbehaviour such as financial fraud, abuse of power, sexual harassment, assaults, etc. Danmission has a zero-tolerance policy toward all forms of corruption and abusive behaviour. We are committed to complying with applicable national and international laws in this area and ensuring that our work is characterized by high quality and ethical responsibility
CHS

Danmission is verified against the international standard for humanitarian work, the Core Humanitarian Standard on Quality and Accountability (CHS). The CHS sets out nine commitments aimed at ensuring that organisations working with vulnerable, marginalised, and crisis-affected people and communities uphold the highest standards of transparency, accountability, and ethical practice in their work. Read more here.

Confidentiality and documentation

Danmission’s Whistleblowing and Complaints Handling Mechanism is handled by the Danmission Complaints Handling Team.

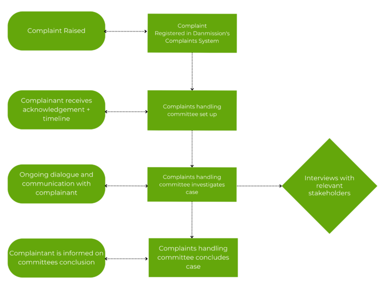
Complaints are handled on an ongoing basis as they are reported to the mechanism. Below is a brief summary of the process:

What can you complain about?

Complaints are welcomed regarding all breaches of international and national laws and all violations or breaches of Danmission’s policies. This includes but is not limited to:

See below policies for details:

Who can file a complaint?

  • Volunteers in Danmission
  • Partners, consultants, and other collaborators 
  • Stakeholders, project participants and beneficiaries affiliated with Danmission’s projects 
  • All employees in Danmission 

Danmission is committed to creating a safe, transparent, and ethical work environment. We rely on individuals to come forward when they witness or suspect serious or illegal misconduct. By reporting concerns, you contribute to protecting vulnerable individuals, the prevention of harm, and the integrity of our work. We encourage you to speak up — your report makes a difference. All complaints are handled confidentially, and we ensure that those who report in good faith are protected from retaliation. 

Do you want to file a complaint?

Do you suspect or have you experienced serious or illegal conduct? 
Your inquiry is treated confidentially and with great respect for the person who is complaining and the person/organisation that the complaint is mentioning.

How we handle your complaint
Receipt of complaint

When you submit a complaint, you will receive confirmation shortly after.

Processing the complaint
Your complaint will be handled by a complaint committee consisting of a member of the Complaints Handling Team, a Senior Management Representative and a Country Representative. If a conflict of interest arises, committee members will be replaced by other qualified staff. The committee assesses the scope of the complaint, prepares an investigation plan, and determines whether additional support is needed to process the case.
Confidentiality and documentation
The complaint and all necessary information are registered in our complaint system and handled confidentially. If needed, the committee may request additional information or documentation from you as the complainant.
Ongoing updates
You will be regularly updated on the status of your complaint, including progress and any delays.
Decision and outcome
The complaint committee makes an objective decision based on the collected documentation and determines the necessary actions. You will then receive a notification with the investigation results and an explanation of the committee’s decision.

Policies and guidelines

Find our Safeguarding policy here.

Find our Financial Integrity and Ethics Policy here.

Find our Donations and Grant Acceptance Policy here.

Read our Child Protection Policy here.

Find our Whistleblowing and Complaints Handling Guidelines here.

Contact

Tobias Lilleøre Hougaard
Tobias Lilleøre Hougaard Controller
Lene Martins
Lene Martins Senior Advisor HR
File a complaint

By submitting a complaint, you accept Danmission’s complaints handling system by which the complaint will be processed.

Sensitive complaint

Do you consider this to be a sensitive complaint? A sensitive complaint is typically a complaint about corruption, sexual exploitation or another gross violence of our staff rules.

Confidentiality

All complaints will be treated with confidentiality meaning that only a very limited number of persons who need to know about the complaint will be involved in the process.

Description of the complaint

Please describe place, date, causes, what happened, who were involved, and the consequences as detailed as possible *

Outcome of the complaint

Please describe your expected outcome/response of the complaint: *

Acceptance

By submitting this complaint, you accept Danmission’s Complaint Handling System by which the complaint will be processed according to the description on this page.